2023年6月,Uresa A.(当时15岁)在埃尔朗根大学附属医院接受了CAR-T细胞治疗。这种治疗是减缓系统性红斑狼疮(systemic lupus erythematosus, SLE)的最后手段。SLE是一种严重的自身免疫性疾病,正在攻击Uresa的身体,并突然严重影响了她正常生活的能力。如今,Uresa说,“这种治疗一年后,除了几次感冒,我感觉和确诊前一样好。”

这种治疗方法很不寻常,因为 CAR-T 细胞以前只用于治疗白血病或淋巴瘤,以及对患有某些晚期自身免疫性疾病的成人进行研究。CAR-T 细胞以前从未用于治疗患有自身免疫性疾病的儿童。

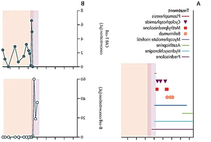
这名如今16岁的女孩是埃尔朗根大学附属医院德意志免疫治疗中心(DZI)在个体治疗尝试中接受免疫疗法的第一名SLE患儿。治疗这名女孩的相关研究人员近期在Lancet期刊上发表这一成功治疗的结果,相关论文标题为“CAR T-cell therapy rescues adolescent with rapidly progressive lupus nephritis from haemodialysis”。
埃尔朗根大学附属医院儿科和青少年医学系儿科风湿病专家Tobias Krickau 博士解释说,“我们使用 CAR-T 细胞治疗自身免疫性疾病这一事实本身就很特别,因为这种疗法以前只被授权用于某些晚期癌症。尽管Uresa服用了各种药物,但她所患的SLE仍在以越来越快的速度恶化,因此我们面临着一个问题:是否应该把这些在实验室里经过基因改造的免疫细胞给孩子使用?据我们所知,这种针对儿童自身免疫性疾病的非标签疗法在世界上还从未尝试过。”
这种治疗方法包括在输注CAR-T细胞前从患者体内提取出一些免疫细胞(T细胞),并在一个特殊的洁净室实验室中为这些细胞配备嵌合抗原受体(CAR)。然后将这些 CAR-T 细胞输注回给患者,使之靶向患者血液中具有破坏性的自身反应性B细胞,从而将其摧毁。这样,免疫系统就会“重新启动”。
Uresa的症状始于2022年秋天,开始出现偏头痛、疲惫、关节和肌肉疼痛,脸上还出现红斑狼疮典型的红色蝴蝶疹。她的体温很高,红色血色素不足,某些在免疫反应中起作用的蛋白水平降低,狼疮特异性自身抗体水平升高,这些抗体正在攻击她的健康组织。她所患的SLE是在一家外部诊所确诊的。
随后,她接受了多种药物治疗。然而,这些药物攻击了 Uresa 的肝脏。尽管接受了强化治疗,她的病情还是恶化了,肾脏健康水平也恶化了。50%以上的SLE患者都会出现一种称为狼疮肾炎(lupus nephritis)的肾脏疾病。
虽然SLE在儿童中并不像在成人中那么常见,但这种疾病在儿童中往往更具侵袭性。目前可用的治疗方法往往会引起并发症和严重的副作用。
身为儿科风湿病专家的Krickau博士最终在2022年底接受了Uresa作为患者。他解释说,“我们开始使用经批准用于儿童的药片和每月静脉注射疗法,目的是抑制她过度活跃的免疫系统。但Uresa的肾功能迅速恶化。她的肾脏无法将液体排出体外,她出现了严重的水钠潴留,这导致她的腿、手、脚和脸部肿胀。她还患上了高血压。”
从2023年3月起,她住院的时间比在家的时间还多。Krickau说,“接下来,我们与小儿肾脏内科合作,尝试了一种对急性免疫性肾病有帮助的高免疫抑制性化疗,但她的病情并没有好转。”
正如Krickau所说的那样,在几个月的时间里,医生们不得不眼睁睁地看着“狼疮如何失控”。“我们的这名患者体内有大量的炎症信使物质。我们尝试用浆液抽吸法排出她血液中具有破坏性的自身抗体,并连续两周每天都这样做。”
但是,Uresa的肾脏继续恶化,直到最后完全衰竭,她不得不开始透析。Uresa此时已长期住院,与朋友和家人隔绝,这对她造成了严重影响。她回忆说,“我不喜欢医院,我只是不想再待在那里了。”
“我已经没有什么好的治疗方案可以提供给她了”
就治疗方案而言,Krickau博士已经走到了尽头。当Krickau博士向儿科肿瘤部的团队提出尝试 CAR-T 细胞疗法的想法时,他是这样说的,“我已经没有什么好的治疗方案可以提供给她了”。
埃尔朗根大学附属医院小儿肿瘤科主任Markus Metzler博士解释说,“在此之前,这种免疫疗法只用于儿童癌症患者,还没有将其用于治疗年龄如此小的自身免疫性疾病患者的经验。这就是为什么这种初次治疗需要特别多的准备工作和风险评估。”

图片来自Lancet, 2024, doi:10.1016/S0140-6736(24)00424-0
此外,还必须克服大量的组织和法律障碍。埃尔朗根大学附属医院第五血液学与肿瘤学医学系拥有一个洁净室实验室,用于生产 CAR-T 细胞,作为临床研究和个体治疗的一部分。在与同事们详细讨论了这个病例后,Andreas Mackensen教授同意为这名年轻患者生产并使用 CAR-T 细胞。
Krickau博士强调说,“整个治疗团队在很短的时间内就将这一切与他们在医院的日常工作结合起来。根据《德国医药产品法》和《药用产品条例》,我们为Uresa启动了CAR-T细胞疗法,作为针对重症患者的扩展使用计划的一部分,也就是所谓的个体治疗尝试。”
自2021年以来,由埃尔朗根大学附属医院第三风湿病学和免疫学医学系主任Georg Schett博士教授和Mackensen教授领导的一个研究团队利用CAR-T细胞成功治疗了多种自身免疫性疾病(包括SLE)患者。
2024年2月,该团队在New England Journal of Medicine期刊上发表了15例病例,作为一项试点研究的一部分;有24名参与者的CASTLE研究目前正在进行中。所有接受治疗的患者都很好——他们要么身体健康,要么症状明显减轻。这最终促使该团队同意对Uresa进行CAR-T细胞治疗。
Uresa的母亲 Albana A 说,“埃尔朗根大学附属医院第五血液学与肿瘤学医学系资深医生 Fabian Müller 博士和 Schett 教授向我们解释了这种治疗方法对成人的疗效,并认为这种治疗方法对 Uresa 很有潜力。”她回忆道,“但我害怕失去她。她自己说服了我,说‘我想这么做,你必须在表格上签字!’。整个团队都非常努力,为我女儿做了一切。”
以前的治疗没有这么有效
在埃尔朗根大学附属医院儿科和青少年医学部的BMT病房,Uresa接受了一个温和的化疗疗程,为她血液中的CAR-T细胞腾出了一些空间。Metzler教授解释说,“诀窍在于,一方面要确保化疗正常进行,不会立即被透析冲走,另一方面要确保剩余的肾功能不会受到威胁。”
重要的一天在 2023年6月26日到来:Uresa 从儿科肿瘤部转入埃尔朗根大学附属医院第五血液学与肿瘤学医学系,并接受了专门为她改造的 CAR-T 细胞治疗。
Krickau博士说,“从这种治疗后的第三周开始,她的肾脏和狼疮数值就得到了改善。我们以前使用任何药物都没有达到过这种效果”。她的所有症状都逐渐消失了。
2023年7月底,Uresa终于可以回家了,并拿到了毕业证书。她的目标是完成汽车行业的学徒培训,早日搬出家门,并养一只狗。她非常高兴,因为她又可以和朋友们见面,外出游玩,过正常青少年的生活了。
Mackensen教授解释说,“她的血液中还有大量的 CAR-T 细胞。由于CAR-T细胞不仅清除了有害的B细胞,还清除了健康的B细胞,因此如今这些细胞已经缺失,这意味着Uresa的身体无法正常抵御某些感染。”因此,在Uresa自身的 B 细胞恢复之前,她每四周都要在埃尔朗根大学附属医院接受一次重要抗体的静脉注射。
Krickau博士说,“我们之所以能避免对她的器官造成永久性损伤,是因为我们很早就决定采用 CAR-T 细胞疗法。”
Schett教授强调说,“之所以能取得这样的成功,完全得益于德国免疫治疗中心多个学科的医生密切合作的方式。”
除了每月静脉注射免疫球蛋白,Uresa 不再需要任何药物或透析。Krickau博士说,“她曾身患重病,而现在她的肾脏已经完全康复,这是谁也无法想象的。”
如今,Krickau博士正与儿科肿瘤部门合作,计划对其他患有自身免疫性疾病的儿童和青少年进行研究,他希望在儿科风湿病学中发挥 CAR-T 细胞的巨大潜力。
参考资料:
Tobias Krickau et al. CAR T-cell therapy rescues adolescent with rapidly progressive lupus nephritis from haemodialysis. Lancet, 2024, doi:10.1016/S0140-6736(24)00424-0.
World’s first CAR-T cell therapy for a child with lupus
https://www.fau.eu/2024/07/08/news/worlds-first-car-t-cell-therapy-for-a-child-with-lupus/
本公司产品推荐:
1.7357-67-7 https://www.bicbiotech.com/product_detail.php?id=5400
2.184475-71-6 https://www.bicbiotech.com/product_detail.php?id=5401
3.761440-16-8 https://www.bicbiotech.com/product_detail.php?id=5402
4.614-19-7 https://www.bicbiotech.com/product_detail.php?id=5403
5.19947-39-8 https://www.bicbiotech.com/product_detail.php?id=5404
