引言:近年来,干细胞研究的迅猛发展为医学领域带来了革命性的变革。这些微小却强大的细胞,因其独特的再生和分化能力,被寄予了治疗多种疾病的厚望。从再生受损组织到修复功能失调的器官,干细胞展现出了惊人的潜力。
本文将为您揭开干细胞的神秘面纱,探讨这一前沿科技为什么能为患者带来新生。
1、干细胞是什么?从哪里来?
干细胞是一类具有自我更新和多种分化潜能的细胞,具有再生各种组织器官和人体的潜在功能,在医学界被称为“万能细胞”。

通俗的讲,干细胞可以称作人体的原料,他能够分化为人体所有具有特定功能的各种细胞。在体内或者实验室适当条件下,干细胞可以分裂成为更多的子细胞。这些子细胞要么变成新的干细胞(自我更新),要么变成具有特定功能的特化细胞,如血细胞、脑细胞、心肌或者骨骼等等。也就是说,干细胞具有生成新细胞类型的天然能力。
干细胞不仅存在于胚胎,而且存在于成人体内,可以从脐血、脐带、胎盘、骨髓、脂肪、血液等组织中分离出相应的干细胞。根据人体不同发育阶段,干细胞可分为:胚胎干细胞、围产期干细胞和成体干细胞。根据发育潜能,干细胞可分为:全能干细胞、多能干细胞和单能干细胞(专能干细胞)。

2、干细胞的三大核心功能
首先,干细胞拥有多向分化能力,这意味着它们可以分化成多种不同类型的细胞。这种分化过程使得干细胞能够根据需要,转化为特定的细胞类型,以维持和修复受损的组织和器官。
其次,干细胞具有自我复制能力,即它们能够分裂成与自己具有相同能力和特性的新细胞。这种复制能力使得干细胞在维持机体内环境稳定和细胞更新方面发挥着关键作用。
最后,干细胞还具有旁分泌功能,即它们可以分泌多种生物活性物质,包括可溶性细胞因子、趋化因子、生长因子、microRNAs、蛋白酶和胞外囊泡等。这些物质在细胞间信号传递、组织修复和再生等方面发挥着重要作用。
3、干细胞的作用是什么?
简单来说,干细胞起到6种作用:
1、调节和抑制免疫系统:干细胞具有独特的免疫调节功能,可以针对类风湿性关节炎等自身免疫性疾病发挥显著效果。通过调节免疫细胞的活性和功能,干细胞可以减少过度的免疫反应,从而减轻炎症和关节疼痛。
2、重新制造血管,改善血液循环:干细胞能够分化为血管内皮细胞,促进新血管的形成,这对于治疗动脉硬化症等血管性疾病具有重要意义。新生成的血管可以改善血液循环,减少心脏负担,从而缓解相关症状。
3、抗炎作用:干细胞能够分泌多种抗炎因子,抑制关节炎、血管炎等炎症性疾病的发展。这些抗炎因子能够减少炎症介质的产生,缓解炎症症状,保护组织免受进一步损伤。
4、抗氧化作用:干细胞具有显著的抗氧化功能,能够清除体内的活性氧自由基,减少氧化应激反应。这有助于防止细胞老化,保持组织的健康状态,延缓衰老过程。
5、促进组织再生修复:干细胞能够分化为多种组织细胞,帮助损伤或功能紊乱的组织进行再生修复。无论是皮肤创伤、心肌损伤还是神经退行性疾病,干细胞治疗都能为受损组织提供新的细胞来源,促进组织的恢复和功能重建。
6、抗细胞凋亡作用:干细胞能够分泌抗凋亡因子,防止细胞死亡。这对于保护受损组织、维持组织稳态具有重要意义。通过抑制细胞凋亡,干细胞治疗能够促进组织的存活和修复,提高治疗效果。
4、干细胞的影响因素有哪些?
在干细胞再生医疗中,为确保治疗的安全性和有效性,细胞质量和细胞数量是两个至关重要的因素。仅仅拥有大量的细胞,如果其质量不佳,不仅可能降低治疗效果,有时还可能给身体带来额外的负担。影响干细胞剂量数量的因素有:
1、增殖与分裂能力:干细胞的增殖和分裂能力存在个体差异。患者自身的增殖和分裂能力对最终可培养的细胞数量具有显著影响。
2、培养代数:随着培养代数的增加,细胞数量会相应增多。但与此同时,细胞的质量可能会逐渐下降。为了确保细胞的高质量,一般建议在4到5次的培养代数内完成。在这个代数范围内,如果能成功培养出5000万至2亿个细胞,通常可以期待获得良好的治疗效果。
3、血清与培养基环境:细胞培养需要采用安全的干细胞培养技术和优质的培养基。在完全无血清且无异种(如动物血清)成分的条件下进行干细胞的培养和扩增,具有这些优势:最大程度地降低病原体感染的风险;使培养过程更加标准化和均匀化;摆脱对血清的依赖,从而可以调整并优化各种细胞的生长条件。
总之,为了确保干细胞治疗的安全性和有效性,必须综合考虑细胞质量、细胞数量以及上述各种影响因素,以制定出最适合患者的治疗方案
5、干细胞的适应症有哪些?
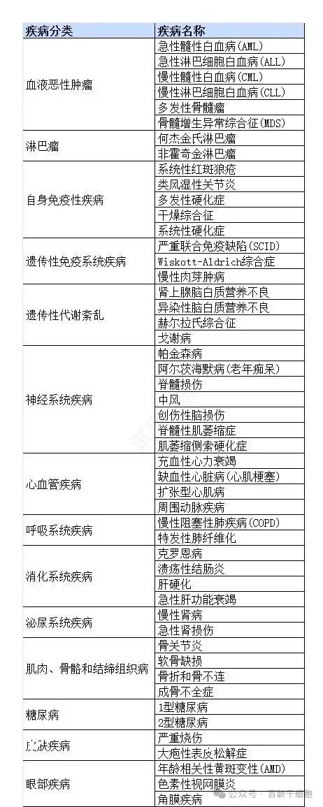
干细胞因其独特的再生和修复能力,已被应用于治疗多种疾病。目前全球有6000多项临床试验正在进行,涉及200种适应症,涵盖8大系统疾病。

这些适应症包括但不限于呼吸系统疾病(如新冠肺炎、慢阻肺、肺纤维化)、神经系统疾病(如中风、帕金森病)、内分泌系统疾病(如糖尿病)、运动系统疾病(如骨关节炎)、免疫系统疾病(如系统性红斑狼疮)、生殖系统疾病(如宫腔粘连)、循环系统疾病(如急性心肌梗死)以及消化系统疾病(如肝硬化)。
干细胞治疗的潜力在于其能够改善或恢复受损组织的功能,为传统治疗手段难以解决的疾病提供了新的治疗途径。话不多说,我们一图就能搞懂,目前干细胞能做到的事:

总之,干细胞治疗作为一种革命性的医疗手段,在疾病治疗方面的潜力正逐渐被科学界和医疗实践所认可。随着研究的深入和技术的进步,干细胞疗法有望为多种难以治愈的疾病提供新的解决方案,从而改善患者的生活质量,延长生命预期。
来源:百龄干细胞
本公司产品推荐:
1.268542-15-0 https://www.bicbiotech.com/product_detail.php?id=5440
2.3270-89-1 https://www.bicbiotech.com/product_detail.php?id=5441
3.268209-95-6 https://www.bicbiotech.com/product_detail.php?id=5442
4.193633-60-2 https://www.bicbiotech.com/product_detail.php?id=5443
5.117391-53-4 https://www.bicbiotech.com/product_detail.php?id=5444
