
近年来,一种名为磷酸甘露糖转移酶2先天性糖基化缺陷(PMM2-CDG)的罕见遗传性代谢障碍引起了科学界的关注。PMM2-CDG主要表现为神经系统症状,但具体的大脑相关变化尚不完全清楚。最新研究通过利用人类诱导多能干细胞(hiPSC)衍生的神经细胞和大脑皮层类器官,揭示了PMM2缺乏症患者在大脑特定机制方面的异常。研究发现,PMM2-CDG患者的2D神经网络活动异常,3D人类皮层类器官(hCOs)显示出蛋白质糖基化减少、线粒体结构受损和异常的葡萄糖代谢,揭示了能量代谢中的干扰。这些发现提高了我们对PMM2-CDG与大脑相关扰动之间关系的理解,并为未来的治疗干预提供了新的方向。

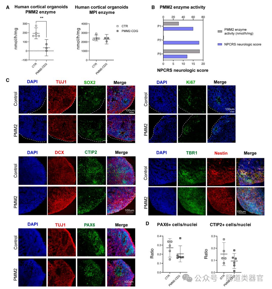
文章利用PMM2缺陷的人诱导多能干细胞(hiPSCs)生成了三维人脑皮层类器官(hCOs),以研究PMM2缺陷对神经成熟的影响。这种三维类器官模型与传统的iNeurons(即直接从hiPSCs分化得到的神经元)相比,具有几个显著的优势:它们不绕过早期的神经祖细胞阶段,可以长期培养,允许研究多种细胞类型,并且可以容易地接受不同的组学技术检测。研究首先评估了PMM2缺陷hCOs中PMM2酶活性,并与对照组(CTR)进行了比较。结果显示PMM2缺陷hCOs中的PMM2酶活性显著降低。此外,还检查了hCOs的PMM2酶活性与源自这些类器官的个体的神经系统评分之间的关系,发现PMM2酶活性的提高与较低的神经系统评分相关。
此外,研究还探讨了PMM2缺陷hCOs的整体分化或成熟是否受到影响,通过免疫组织化学(IHC)评估了一系列神经分化和成熟标记物。结果没有观察到任何显著的大小或结构缺陷,或者神经干细胞(NESTIN、PAX6和SOX2)、神经元(doublecortin [DCX]、TBR1、CTIP2和TUJ1)或增殖(Ki67)标记物的丰度或分布的差异。
最后,通过对保持不同时间点(DIV95、DIV120、DIV170)培养的类器官进行RNA测序,研究确定了PMM2缺陷在hCOs中的转录组后果。这些时间点旨在包括胶质发生开关前后的发展阶段。在转录组水平上,不同基因型的hCOs(如PMM2-CDG hCOs与CTR类器官)在所有时间点上呈现明显的聚类,表明PMM2缺陷的影响不是短暂的,并且会持续存在于发展过程中。

