原辅料相容性是药品开发中的重要研究内容,如辅料选择不当,不仅会影响制剂的外观、含量、有关物质等质量属性,更可能影响产品疗效和安全性,也可能导致产品储存管理需要更苛刻昂贵的条件。但原辅料相容性研究耗时较多,对原料量需求量较大,对质量分析方法要求较高,在研究的早期对原料和辅料、辅料中杂质的活性官能团和潜在化学反应风险进行了解,有助于快速对辅料种类、型号、供应商选择,也能为后续制剂工艺的选择提供参考。
制剂研发中,辅料的选择至关重要。对于仿制药而言,虽然可以按照参比制剂的处方组成快速确定辅料种类。但即便是同一种辅料,由于供应商和生产工艺的不同,其杂质残留、粒度、水分等理化性质可能具有显著差异,进而可能对制剂造成不同的影响。对于新药而言,辅料的种类、型号、供应商选择将直接影响制剂外观、含量、溶出、稳定性等质量属性,影响临床效果、研发进度、包装储存条件。在药品开发中,要评估化合物和拟用辅料是否存在具有反应活性或不稳定的官能团、原辅料的PKa值,以及类似化合物/官能团的已知反应活性。可以利用一般文献资料,以及多种计算程序或软件,例如CAMEO®、SPARTAN®、EPWIN® 和 Pharm D 3® 等[1]。
1、 原辅料的相互作用
原辅料的相互作用包括物理相互作用、化学相互作用,以及生物学相互作用。原料药(API)与辅料之间的物理相互作用不涉及化学键的形成或断裂。原辅料的物理相互作用可能会对药物晶型、溶解性、稳定性等造成影响,比如,药物粉末吸附于辅料表面、分散于辅料分子间(固体分散体)、包合于辅料分子内(环糊精包合物)等情形。这种相互作用通常是有益的,并且可以有目的地引入到配方中,以改善诸如溶解度和生物利用度等性能[2]。但是,某些情况下,原辅料物理相互作用也可能会对药物制剂性能造成负面的影响,如众所周知的硬脂酸镁过量导致片剂硬度和溶出下降的问题。
原料与辅料的化学相互作用,包括原料与辅料、辅料中的杂质之间发生的化学反应,该反应通常涉及原料分子结构的变化,导致原料降解,形成“降解产物”[2] [3]。常见的已知降解途径包括水解、氧化、异构化、光解和聚合反应。表1列出了原辅料潜在的不相容官能团[1]。
表1.原辅料潜在的不相容官能团[1]

糖类是常用的药物辅料之一,单糖主要包括葡萄糖、果糖、半乳糖,双糖主要包括乳糖、蔗糖、麦芽糖。这些还原糖含有醛基或酮基,容易和含伯胺/仲胺的药物发生胺-醛反应,形成不稳定的席夫碱,并继而发生后续反应,造成制剂外观、含量、有关物质等质量属性发生改变。比如,众所周知的“美拉德反应”就属于该类反应,笔者曾经手一个仿制药项目,原料含仲胺基,辅料拟采用乳糖,最初尝试的工艺采用了湿法制粒,所制备的样品在影响因素期间即出现大量降解杂质,在工艺改为粉末直接充填胶囊,去除工艺过程的湿热条件后即极大的改善了产品稳定性。文献报道了大量美拉德反应导致稳定性问题的案例,如:巴氯芬和乳糖、多塞平和葡萄糖、氟西汀和乳糖等[1]。
药用辅料中常见的碱性辅料有碳酸氢钠、碳酸钠、氢氧化铝、三乙醇胺、氧化镁,以及硬脂酸镁等,碱性辅料可以使药物中的酯基发生水解。比如,当前已有报道含有酯基的盐酸莫西普利等药物与硬脂酸镁配伍后会发生水解反应[1]。
含有醇基、巯基、胺基等基团的药物容易发生氧化反应,在许多文献中揭示了,含有聚氧乙烯链的物质,如聚山梨酯和泊洛沙姆以及聚乙二醇等,均会发生自氧化反应,生成氢过氧化物和过氧自由基。对药物分子产生氧化作用,比如,西替利嗪在聚乙二醇中发生的氧化降解,产生降解产物西替利嗪N-氧化物[4]。此外,由于西替利嗪含有游离羧基,它还会与聚乙二醇发生酯化反应,生成西替利嗪聚乙二醇酯和二西替利嗪聚乙二醇酯[5]。
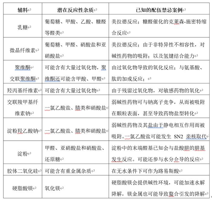
除了辅料本身可能与原料发生的反应外,辅料里的杂质也可能与药物发生化学相互作用。表2列举了各种辅料中可能存在的反应性杂质和已知的不相容性案例。
表2 常见的辅料及其反应性杂质[1]

如前文所述,含胺基的药物可能与还原糖发生美拉德反应,而除了乳糖、葡萄糖、蔗糖等本身即为还原糖的辅料外,微晶纤维素、淀粉、甘露醇等常用辅料中,均可能存在少量还原糖杂质。有研究表明,微晶纤维素是BMS化合物A胶囊制剂中颗粒变色的原因,虽然这个处方所用的MCC中只检测到了40ppm的葡萄糖[6]。
醛类杂质通常在微晶纤维素,淀粉,预胶化淀粉,交联聚维酮、羟丙基纤维素、聚乙二醇、聚山梨酯和乳糖中存在。醛类杂质可能与含胺基、羟基、巯基、酰胺基等基团的化合物发生反应,比如药物BMS-204352的最初制剂中使用了PEG300和Tween80作为辅料,辅料中的甲醛杂质与主药发生了反应,并在该注射用制剂中形成了一种羟甲基衍生物,在BMS-203452制剂(浓度为10毫克/毫升)中痕量水平的甲醛(8 ppm)就足以产生1%的降解产物[7]。
一些高分子辅料中含有活性的过氧化物杂质,如聚维酮、羟丙基纤维素、交联聚维酮、聚乙二醇、聚氧乙烯和聚山梨酯,这些过过氧化物杂质会促使药物的氧化,比如聚维酮和交联聚维酮中的过氧化物残留被证明是雌激素受体调节剂雷洛昔芬N-氧化物降解产物形成增强的原因[3]。药物中常见的醛、酚、烯烃、炔烃等结构,均可能被氧化分解,而辅料中残留的过氧化物、氧自由基、重金属,以及工艺过程中引入的痕量金属等都会催化这一反应。
如上所述,虽然辅料通常被认为是惰性的,但是药物与辅料,辅料中杂质之间仍然可能发生有害的物理和化学反应,在我国的《化学药物制剂研究基本技术指导原则》和ICH 指导原则 Q8(R2)等指导原则和文件中,均强调了原辅料相容性在制剂开发中的重要作用。现在,美国食品药品监督管理局已强制要求在批准任何新配方之前,均需提交原辅料相容性研究的数据。
1、 原辅料相容性的考察
原辅料相容性的考察可以最大限度地提高剂型稳定性,是新药和仿制药申报中不可或缺的研究部分。我国的《化学药物制剂研究基本技术指导原则》等指导原则中明确了原辅料相容性研究的具体要求,推荐了考察条件、考察方式,以及原辅料混合比例,药品铺放等具体的研究细节。
但是,原辅料的研究通常需要数十天的时间,还需要具备良好杂质区分力的色谱等分析方法。而在药品研究的早期,尤其是新药的研究初期,有待选择的辅料种类、型号、供应商繁多,检测有关物质的色谱条件等方法也尚未完善,因此,该阶段可以充分应用热分析和光谱分析技术,采用较少物料、较宽泛通用的条件,进行初期的辅料初步筛选。
差示扫描量热法(DSC)由于分析时间短、样品消耗量低,方法适应性广,在新药初期的辅料筛选中应用越来越多。将原料DSC曲线与原辅料物理混合物的曲线进行比较,假设各组分彼此相容,混合物的热性质(熔点、焓变等)就是各单组分热性质之和。在物理混合物中,若某组分熔点消失、发生显著位移,或者出现新的放热/吸热峰,以及相应反应焓发生变化,都表明存在不相容性[8]。典型的案例为阿司匹林与硬脂酸镁之间的相互作用,其DSC考察结果如下图所示[9]。

图1 阿司匹林与硬脂酸镁的相互作用。
如上图所示,在阿司匹林和硬脂酸镁混合后,原料和辅料的特征峰均消失,而在70~80℃间出现了新的特征峰,提示两者不相容。但是,尽管有诸多优点,仅基于DSC结果得出的结论仍可能会产生误导,因为混合物的峰形的高度和宽度常常出现轻微的变化。如果正在考察的辅料不可或缺,就应结合拉曼光谱、FT-IR等方法,进一步深入研究它与药物之间相互作用的可能、程度与性质[8]。
2、 其他考虑
如上所述,原辅料的不相容会对产品的质量属性造成影响,进而影响药效,甚至导致新的毒副作用。但不能忽略的是,工艺过程和储存环境等因素也会对原辅料相互作用造成显著的影响,比如工艺过程中的温度、pH值、水分;环境中的湿度、光照、氧等,均会对原辅料反应产生影响。比如,当前市售普瑞巴林胶囊的处方中含有乳糖,从普瑞巴林结构看,其为含有仲胺的药物,理论上会与乳糖发生美拉德反应,但该产品的工艺采用了粉末简单混合后直接充填胶囊的工艺,制剂工艺中避免了湿、热条件,最终产品仍然能在效期内稳定。
3、 小结
综上,药物、辅料、辅料里的杂质可能发生物理或化学的相互作用,而化学的不相容大多会改变药品外观、降低了药物含量、生成降解产物甚至毒性杂质。原辅料相容性是新药和仿制药研究的重要组成部分,但往往耗时长、样品需求量大、对检测方法要求高。对药物、辅料、辅料中杂质的官能团进行了解,熟悉其潜在的相互作用规律,有助于在研发早期对辅料种类、型号、供应商的筛选,甚至也能对制剂工艺、储存条件的选择提供参考。
参考文献:
1.Gupta, K.R., Pounikar, A.R., & Umekar, M.J. (2019). Drug Excipient Compatibility Testing Protocols and Charaterization: A Review. Asian Journal of Chemical Sciences, 6(3), 1 - 22.
2.Narang, A., et al. (2012). Impact of Excipient Interactions on Solid Dosage Form Stability. Pharm. Res., 29(10), 2660 - 2683.
3.Fathima, N., Mamatha, T., Qureshi, H.K., Anitha, N. and Rao, J.V. (2011) Drug-Excipient Interaction and Its Importance in Dosage form Development. Journal of Applied Pharmaceutical Science, 1, 66-71.
4.Dyakonov, T., Muir, A., Nasri, H., Toops, D., & Fatmi, A. (2010). Isolation and characterization of cetirizine degradation product: Mechanism of cetirizine oxidation. Pharmaceutical Research, 27(7), 1318 - 1324.
5.Schou‐Pedersen, A.M., Hansen, S.H., Moesgaard, B., & Østergaard, J. (2014). Kinetics of the esterification of active pharmaceutical ingredients containing carboxylic acid functionality in polyethylene glycol: Formulation implications. Journal of Pharmaceutical Sciences, 103(8), 2424 - 2433.
6.Wu, Y., Dali, M., Gupta, A., & Raghavan, K. (2009). Understanding drug–excipient compatibility: oxidation of compound A in a solid dosage form. Pharmaceut Dev Tech, 14(5), 556 - 564.
7.Wu, Y., Levons, J., Narang, A.S., Raghavan, K. and Rao, V.M. (2011) Reactive Impurities in Excipients: Profiling, Identification and Mitigation of Drug-Excipient Incompatibility. AAPS PharmSciTech, 12, 1248-1263.
8.Priyanka Patel, Kajal Ahir, Vandana Patel, Lata Manani, Chirag Patel. Drug-Excipient compatibility studies: First step for dosage form development. Pharma Innovation 2015;4(5):14-20
9.https://www.tainstruments.com/
免责声明:本文仅作知识交流与分享及科普目的,不涉及商业宣传,不作为相关医疗指导或用药建议。文章如有侵权请联系删除。
本公司产品推荐:
1.859518-35-7 https://www.bicbiotech.com/product_detail.php?id=6029
2.2616540-91-9 https://www.bicbiotech.com/product_detail.php?id=6031
3.69383-60-4 https://www.bicbiotech.com/product_detail.php?id=6032
4.855836-52-1 https://www.bicbiotech.com/product_detail.php?id=3335
5.166734-64-1 https://www.bicbiotech.com/product_detail.php?id=6302
