随着肿瘤生物学研究的深入,人类对细胞死亡调控机制的认知不断演进,其分类体系与分子内涵持续得到拓展与完善。从经典的细胞凋亡(Apoptosis)到自噬(Autophagy)、铁死亡(Ferroptosis),每一种新发现的死亡模式都为肿瘤治疗带来了新的曙光。2022年,Tsvetkov等人在《Science》上发表里程碑式研究,正式定义了一种全新的、铜依赖性的程序性细胞死亡方式——铜死亡(Cuproptosis)。这一发现不仅填补了金属离子诱导细胞死亡机制的空白,更揭示了线粒体代谢与细胞命运之间鲜为人知的深层联系。

图1. Science文章发表
铜,作为生命必需的微量元素,既是细胞能量代谢的“助燃剂”,在过量时又可成为致命的“毒药”。肿瘤细胞因其高速增殖和对线粒体呼吸的依赖,往往表现出独特的铜代谢特征。近年来,随着纳米技术的飞速发展,科学家们巧妙地将铜死亡的分子机制与纳米药物递送系统相结合,开发出一系列能够精准诱导肿瘤细胞铜死亡的新型疗法。这些策略不仅克服了传统化疗的耐药性问题,更通过与免疫治疗、放疗及物理疗法的联用,展现出惊人的协同增效潜力。
接下来,我们将深入剖析铜死亡发生的分子机制,系统梳理基于纳米技术的铜死亡诱导策略,并重点探讨其在联合治疗中的最新研究进展,旨在为理解这一前沿领域提供科学、客观且全面的视角,展望其在未来肿瘤精准治疗中的广阔前景。
一、铜死亡的分子机制解析
铜死亡并非简单的铜中毒,而是一场精密调控的细胞内部危机。其核心机制在于细胞内铜离子的异常蓄积,直接攻击线粒体三羧酸循环(TCA cycle)的关键组分,导致蛋白质毒性应激和细胞崩溃。
(1)铜稳态的精细平衡
在正常生理状态下,细胞通过一套严密的网络维持铜稳态。铜离子主要通过SLC31A1(CTR1)转运蛋白进入细胞,随即被金属硫蛋白(MT)或谷胱甘肽(GSH)螯合,以保持极低的游离铜浓度。铜伴侣蛋白(如ATOX1、COX17)负责将铜定向输送至特定细胞器(如高尔基体、线粒体)整合入功能蛋白(如SOD1、细胞色素c氧化酶)。当铜超载时,ATP7A/B转运蛋白会将多余铜泵出细胞。然而,一旦这一平衡被打破,尤其是线粒体内的铜浓度失控,铜死亡便随之启动。
(2)核心通路:脂酰化蛋白聚集与铁硫簇耗损
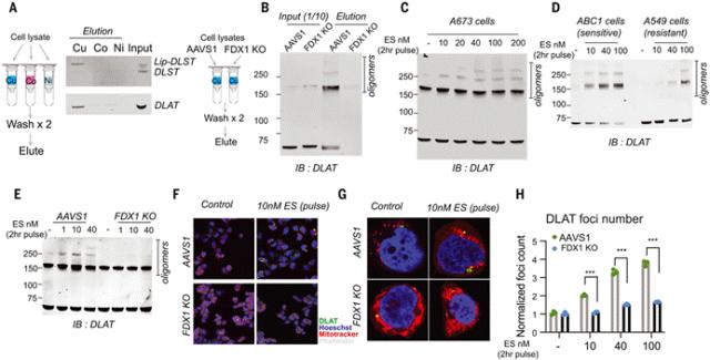
铜死亡的独特之处在于其作用靶点。研究发现,铜离子载体(如Elesclomol)将铜带入细胞后,关键调节因子FDX1(铁氧还蛋白1)发挥双重作用:
还原作用:FDX1将毒性较低的Cu²⁺还原为高毒性的Cu⁺。
结合诱导:Cu⁺直接与TCA循环中发生硫辛酰化(Lipoylation)修饰的酶(主要是DLAT和DLST)结合。这种结合导致脂酰化蛋白发生异常的寡聚化聚集,破坏了线粒体的正常结构。

图2. 铜直接结合并促进脂酰化DLAT的寡聚化
铁硫簇丢失:同时,铜过载导致含铁硫簇(Fe-S cluster)的蛋白稳定性下降,发生降解。Fe-S簇是线粒体电子传递和酶活性的关键辅基,其丢失进一步加剧了线粒体功能障碍。
上述过程引发了剧烈的蛋白质毒性应激(Proteotoxic Stress),导致热休克蛋白(如Hsp70)上调,最终导致细胞死亡。值得注意的是,铜死亡不受BAX/BAK(凋亡)、GPX4(铁死亡)或Caspase(焦亡)等典型死亡通路的抑制剂影响,具有高度的独立性。

图3. 铜死亡的分子机制意图
二、铜死亡纳米药物
尽管铜死亡机制明确,但直接利用铜离子治疗面临巨大挑战:铜离子在血液中易被蛋白结合清除,且缺乏肿瘤靶向性,易对正常组织(如肝脏、神经)造成毒性。纳米技术的出现为解决这一难题提供了完美方案。
(1)纳米载体的多重优势
铜基纳米药物或负载铜离子载体的纳米系统,具备以下核心优势:
被动靶向(EPR效应):利用肿瘤血管的高通透性和滞留效应,纳米颗粒可在肿瘤部位富集。
微环境响应:设计pH、GSH或酶响应的纳米材料,实现铜离子在肿瘤细胞内的特异性释放。
克服耐药:纳米载体可绕过P-gp等外排泵,提高胞内药物浓度。
(2)诱导机制的多样化
目前的纳米策略主要包括:
原位合成毒性复合物:例如,共递送双硫仑(DSF)和铜离子,在肿瘤细胞内原位生成高毒性的CuET复合物,直接诱导铜死亡并抑制蛋白酶体。
干扰铜外排:利用纳米RNA干扰技术敲低ATP7A/B,阻断铜外排,人为制造胞内铜超载。
耗竭抗氧化剂:部分纳米材料可同时消耗GSH,解除其对铜离子的螯合作用,从而“解锁”铜的毒性。
表1. 代表性铜死亡诱导纳米药物及其作用机制

三、铜死亡的联合治疗
铜死亡纳米药物并非孤立存在,其真正的威力在于与其他治疗模式的“联合作战”。通过多机制协同,可以实现“1+1>2”的治疗效果。
(1)铜死亡 + 免疫治疗:点燃抗肿瘤免疫
铜死亡诱导的细胞死亡往往伴随免疫原性细胞死亡(ICD)特征。垂死的肿瘤细胞会释放损伤相关分子模式(DAMPs),如钙网蛋白(CRT)、HMGB1和ATP,这些信号分子能激活树突状细胞,进而招募CD8⁺ T细胞杀伤肿瘤。
逆转免疫抑制:研究发现,铜死亡可下调肿瘤微环境中的乳酸水平(通过抑制糖酵解),减轻乳酸对免疫细胞的抑制。
联合检查点抑制剂:虽然铜过载可能上调PD-L1,但联合使用PD-1/PD-L1抗体或BRD4抑制剂(如JQ-1),可有效阻断免疫逃逸,显著增强远端肿瘤抑制效果(“旁观者效应”)。
(2)铜死亡 + 放疗/化疗:双重打击与增敏
放射增敏:放疗产生的ROS可加剧铜诱导的线粒体损伤。某些含铜纳米材料(如多金属氧酸盐)在X射线照射下可精准释放Cu⁺,不仅直接诱导铜死亡,还能通过破坏DNA修复机制逆转放射抗性。
克服化疗耐药:铜死亡机制独立于传统的凋亡通路,因此对顺铂、紫杉醇等产生耐药的细胞依然有效。此外,铜离子载体可抑制P-gp外排泵,增加化疗药在胞内的蓄积。例如,DOX/Cu复合物通过“合成致死”效应,同时破坏DNA和线粒体,显著抑制肝癌。
(3)铜死亡 + 物理疗法(光/声/化学动力学)
化学动力学(CDT):铜离子本身就是优异的类芬顿反应催化剂。纳米药物释放的Cu⁺可将肿瘤内过量的H2O2转化为剧毒的·OH,引发氧化风暴,与铜死亡的蛋白毒性应激形成正反馈循环。
光热/光动力:光热效应可加速铜离子释放及代谢反应速率;光动力产生的单线态氧可消耗GSH,进一步解除铜的束缚,增强铜死亡效率。
表2. 铜死亡联合治疗策略及协同机制

四、结语
铜死亡的发现为肿瘤治疗领域开辟了新的研究范式与治疗策略,它不仅仅是一种新的细胞死亡形式,更是一个连接金属代谢、线粒体功能与细胞命运的枢纽。基于纳米技术的载体策略能够克服铜离子的非特异性分布限制,实现肿瘤微环境响应性释放,有效解偶联了铜的治疗效应与系统性毒副作用。从单一的铜离子递送,到与免疫、放化疗及物理疗法的深度协同,铜死亡纳米药物展现出了令人振奋的治疗前景。特别是其在克服肿瘤耐药、逆转免疫抑制微环境以及诱导远端抗肿瘤效应方面的独特优势,为解决当前临床治疗的瓶颈提供了全新的思路。
然而,通往临床的道路依然充满挑战。铜死亡的特异性生物标志物尚需进一步验证,纳米药物的长期生物安全性、体内代谢归宿以及大规模生产的标准化问题亟待解决。此外,不同肿瘤类型对铜死亡的敏感性差异及其背后的分子决定因素,也需要更深层次的解析。展望未来,随着单细胞测序、空间代谢组学等前沿技术的应用,以及对铜稳态调控网络的深度解码,基于铜死亡的精准治疗策略将更加成熟。展望未来,基于铜死亡诱导的治疗策略有望纳入肿瘤综合治疗方案,成为改善患者预后的重要组成部分。随着对铜代谢调控机制的深入解析与应用,这一领域正推动抗肿瘤治疗范式的革新,并有望重塑肿瘤精准治疗的格局。
参考文献:
1. Tsvetkov P, Coy S, Petrova B, Dreishpoon M, Verma A, Abdusamad M, Rossen J, Joesch-Cohen L, Humeidi R, Spangler RD, Eaton JK, Frenkel E, Kocak M, Corsello SM, Lutsenko S, Kanarek N, Santagata S, Golub TR. Copper induces cell death by targeting lipoylated TCA cycle proteins. Science. 2022 Mar 18;375(6586):1254-1261. doi: 10.1126/science.abf0529. Epub 2022 Mar 17. Erratum in: Science. 2022 Apr 22;376(6591):eabq4855. doi: 10.1126/science.abq4855. PMID: 35298263; PMCID: PMC9273333.
2. Chan N, Willis A, Kornhauser N, Ward MM, Lee SB, Nackos E, Seo BR, Chuang E, Cigler T, Moore A, Donovan D, Vallee Cobham M, Fitzpatrick V, Schneider S, Wiener A, Guillaume-Abraham J, Aljom E, Zelkowitz R, Warren JD, Lane ME, Fischbach C, Mittal V, Vahdat L. Influencing the Tumor Microenvironment: A Phase II Study of Copper Depletion Using Tetrathiomolybdate in Patients with Breast Cancer at High Risk for Recurrence and in Preclinical Models of Lung Metastases. Clin Cancer Res. 2017 Feb 1;23(3):666-676. doi: 10.1158/1078-0432.CCR-16-1326. Epub 2016 Oct 21. Erratum in: Clin Cancer Res. 2020 Sep 15;26(18):5051. doi: 10.1158/1078-0432.CCR-20-3177. PMID: 27769988.
3. Jin J, Ma M, Shi S, Wang J, Xiao P, Yu HF, Zhang C, Guo Q, Yu Z, Lou Z, Teng CB. Copper enhances genotoxic drug resistance via ATOX1 activated DNA damage repair. Cancer Lett. 2022 Jun 28;536:215651. doi: 10.1016/j.canlet.2022.215651. Epub 2022 Mar 18. PMID: 35315340.
4. Voli F, Valli E, Lerra L, Kimpton K, Saletta F, Giorgi FM, Mercatelli D, Rouaen JRC, Shen S, Murray JE, Ahmed-Cox A, Cirillo G, Mayoh C, Beavis PA, Haber M, Trapani JA, Kavallaris M, Vittorio O. Intratumoral Copper Modulates PD-L1 Expression and Influences Tumor Immune Evasion. Cancer Res. 2020 Oct 1;80(19):4129-4144. doi: 10.1158/0008-5472.CAN-20-0471. Epub 2020 Aug 18. PMID: 32816860.
5. Ge EJ, Bush AI, Casini A, Cobine PA, Cross JR, DeNicola GM, Dou QP, Franz KJ, Gohil VM, Gupta S, Kaler SG, Lutsenko S, Mittal V, Petris MJ, Polishchuk R, Ralle M, Schilsky ML, Tonks NK, Vahdat LT, Van Aelst L, Xi D, Yuan P, Brady DC, Chang CJ. Connecting copper and cancer: from transition metal signalling to metalloplasia. Nat Rev Cancer. 2022 Feb;22(2):102-113. doi: 10.1038/s41568-021-00417-2. Epub 2021 Nov 11. PMID: 34764459; PMCID: PMC8810673.
6. Bost M, Houdart S, Oberli M, Kalonji E, Huneau JF, Margaritis I. Dietary copper and human health: Current evidence and unresolved issues. J Trace Elem Med Biol. 2016 May;35:107-15. doi: 10.1016/j.jtemb.2016.02.006. Epub 2016 Mar 5. PMID: 27049134.
作者:栗雅,主要从事药物质量控制与分析检测等方面工作。
免责声明:本文仅作知识交流与分享及科普目的,不涉及商业宣传,不作为相关医疗指导或用药建议。文章如有侵权请联系删除。
本公司产品推荐:
1.383137-88-0 https://www.bicbiotech.com/product_detail.php?id=6532
2.216387-73-4 https://www.bicbiotech.com/product_detail.php?id=6533
3.36877-69-7 https://www.bicbiotech.com/product_detail.php?id=6534
4.1315568-19-4 https://www.bicbiotech.com/product_detail.php?id=6535
5.53947-84-5 https://www.bicbiotech.com/product_detail.php?id=6536
