放射生物学是研究辐射对生物体影响的科学,其核心目标是了解辐射对细胞、组织及整个生物体的影响,并评估其风险。随着核能应用的扩大和医疗成像技术的普及,辐射暴露问题越来越受到重视。传统的放射生物学研究方法主要依赖于动物实验和体外细胞模型。然而,这些方法存在诸多局限性,如伦理问题、实验结果与人类的生理差异。
器官芯片(OOC)已广泛应用于生物医学领域,如再生医学和精准医疗等(图1)。OOC的主要优势在于可以建立具有器官或组织功能的特定人体模型,从而避免使用动物模型,并极大地改善新药研发过程。OOC的一个新兴应用领域是人体内部辐照研究。人体内部辐照研究缺乏明确的内部辐照风险评估模型,OOC技术可以模拟人体器官或组织的功能,在放射生物学研究方面有巨大潜力。

图1.OOC的应用领域。
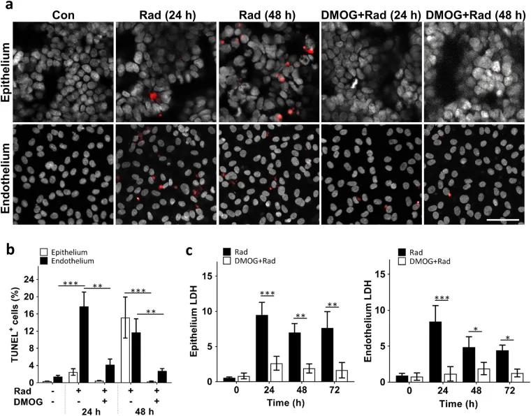
OOC技术在放射生物学中的应用仍是一个新兴领域。2011年,Snyder等人首次将带有肝组织的微流控芯片应用于这一研究领域,证实了空间类辐射对肝组织的损伤,并评估了原研药阿米福星的治疗效果。最近,Jalili-Firoozinezhad等人将 “肠道芯片”应用于放射生物学研究。他们的研究结果表明,γ射线辐射加剧了活性氧的生成、细胞毒性、细胞凋亡和DNA断裂,破坏了肠道屏障的紧密连接和完整性,并使绒毛形态变得模糊。此外,该肠道模型还证明,二甲基氧化铝酰甘氨酸(DMOG)可能有助于防止辐射造成的上述损害(图2)。

图2.辐射诱导的肠上皮细胞和血管内皮细胞凋亡和细胞毒性以及DMOG的放射保护作用。
01器官芯片在放射生物学中的应用
1.模拟体内辐射暴露
器官芯片能够精确控制辐射剂量和暴露时间,从而模拟不同剂量和时间的辐射暴露场景。例如,通过设计一个含有肝细胞的肝脏芯片,可以研究肝脏在不同辐射剂量下的反应,包括细胞存活率、DNA损伤、基因表达变化等。
2.多器官相互作用的研究
辐射不仅影响单一器官,还会通过体内的生理和生化途径影响其他器官。多器官芯片(Multi-Organ Chip)能够同时模拟多个器官的功能,并研究它们之间的相互作用。例如,肝脏和肾脏的芯片联用可以研究辐射对肝肾联合功能的影响,以及辐射引起的代谢产物如何通过血液循环影响其他器官。
3.高通量筛选和个性化医学
器官芯片具有小型化和高通量的特点,适合进行大规模的辐射效应筛选和药物评估。此外,通过使用患者特异性细胞,可以实现个性化的放射治疗风险评估和药物筛选。例如,通过从患者体内获取细胞并培养在芯片上,可以评估不同个体对辐射的敏感性,从而制定个性化的治疗方案。
4.微环境的模拟与控制
器官芯片技术能够模拟复杂的体内微环境,包括机械力(如血流剪切力)、化学梯度(如氧气和营养物质的梯度)以及细胞间的相互作用。这种能力使得研究者能够在体外环境中精确模拟辐射暴露下的真实生理条件。例如,肺芯片可以模拟呼吸过程中肺泡细胞受到的拉伸和压缩力,从而研究辐射对呼吸系统的影响。
5.动态监测和实时分析
器官芯片技术的另一个重要优势是能够进行动态监测和实时分析。通过集成微传感器,研究者可以实时监测芯片内的各种生理参数,如pH值、氧气浓度、代谢物浓度等。这种实时监测能力使得研究者能够及时捕捉到辐射暴露后的细胞反应,进行动态的生物学分析。
02器官芯片的优势
1.高度仿生:器官芯片能够模拟真实的人体微环境,包括三维结构、流体力学和细胞间相互作用等。
2.减少动物实验:使用器官芯片可以减少对动物实验的依赖,从而减少伦理争议。
3.高效快速:器官芯片的小型化和高通量特性使其能够进行大规模的实验和快速的数据收集。
4.个性化评估:通过使用患者特异性细胞,器官芯片可以实现个性化的放射生物学风险评估。
5.成本效益高:由于器官芯片的实验系统通常较小,所需的试剂和样本量也较少,从而降低了实验成本。此外,器官芯片的自动化程度高,能够节省人力资源。
如今,尽管人们生活中的辐射暴露仅限于特定场合,如生物医学诊断、治疗,甚至包括核电站泄漏,但了解辐射诱发的生物效应仍是一个关键问题。低剂量辐射的大部分照射都在体内,可能会造成严重的健康问题。据报道,在塞拉菲尔德核设施附近的坎布里亚沿海村庄发现了儿童白血病增多。与候选药物的临床测试不同,辐射实验不能直接在人体中进行。非人类生物通常被直接用作研究放射性核素代谢的模型。在吸入铀的风险评估中,动物模型每辐射剂量的癌症发病率与人体的发病率相当,然而,不同部位的癌症发病率却不同。
为了克服动物模型与人类在放射风险方面的物种差异,OOC成为检测放射生物效应的新平台。OOC可直接培养人类细胞用于放射生物学研究,避免动物模型的使用和不同物种间转运蛋白等基因表达谱的差异,而这些因素均可能导致对低剂量辐射的反应发生变化。借助OOC,可以培养早期胚胎和干细胞衍生的胚胎组织,并对辐射疾病进行研究。辐射对个人健康风险的影响受年龄、性别和遗传背景的影响,因此研究个人的辐射生物学效应具有重要意义,如优化放疗或放射诊断的剂量,以降低后续恶性肿瘤的风险。OOC可以培养来自个人或特定人群的原代细胞,对个人损伤反应进行研究。这不仅对了解低剂量辐射如何诱发生物效应的机制很有价值,还可用于改进个性化医疗。
03未来展望
随着技术的发展和完善,器官芯片在放射生物学中的应用前景广阔。未来,器官芯片有望成为放射生物学研究和风险评估的标准工具。以下是一些可能的发展方向:
1.多器官芯片的进一步发展:未来,多器官芯片将更加复杂,能够模拟更多器官的相互作用。通过集成更多类型的器官芯片,研究者可以更全面地研究辐射对整个生物体的影响。
2.结合人工智能和大数据分析:人工智能和大数据分析技术可以帮助研究者从大量的实验数据中提取有价值的信息,提高研究的精度和效率。未来,器官芯片与人工智能的结合将推动放射生物学研究的智能化发展。
3.个性化医疗的进一步应用:通过结合患者的基因组学、表观遗传学和代谢组学数据,器官芯片将为个性化医疗提供更加精准的评估工具,推动个性化放射治疗的发展。
4.新型辐射防护剂和治疗药物的开发:器官芯片可以用来筛选和评估新型辐射防护剂和治疗药物,从而加速新药的开发进程,为辐射暴露患者提供更有效的治疗方案。
总之,虽然OOC技术尚未广泛应用于临床研究,但它在疾病机理研究、药物筛选甚至再生研究方面已显示出巨大潜力。与在药理学研究中取得的成功类似,器官芯片在放射生物学领域也将大有用武之地,特别是开发辐照后的保护疗法和促进个人放射治疗的优化。
参考文献:
1. Quan Y, Sun M, Tan Z, et al. Organ-on-a-chip: the next generation platform for risk assessment of radiobiology. RSC Adv. 2020;10(65):39521-39530.
2. Jalili-Firoozinezhad S, Prantil-Baun R, Jiang A, et al. Modeling radiation injury-induced cell death and countermeasure drug responses in a human Gut-on-a-Chip. Cell Death Dis. 2018;9(2):223.
